Instance Verification Kit (IVK)
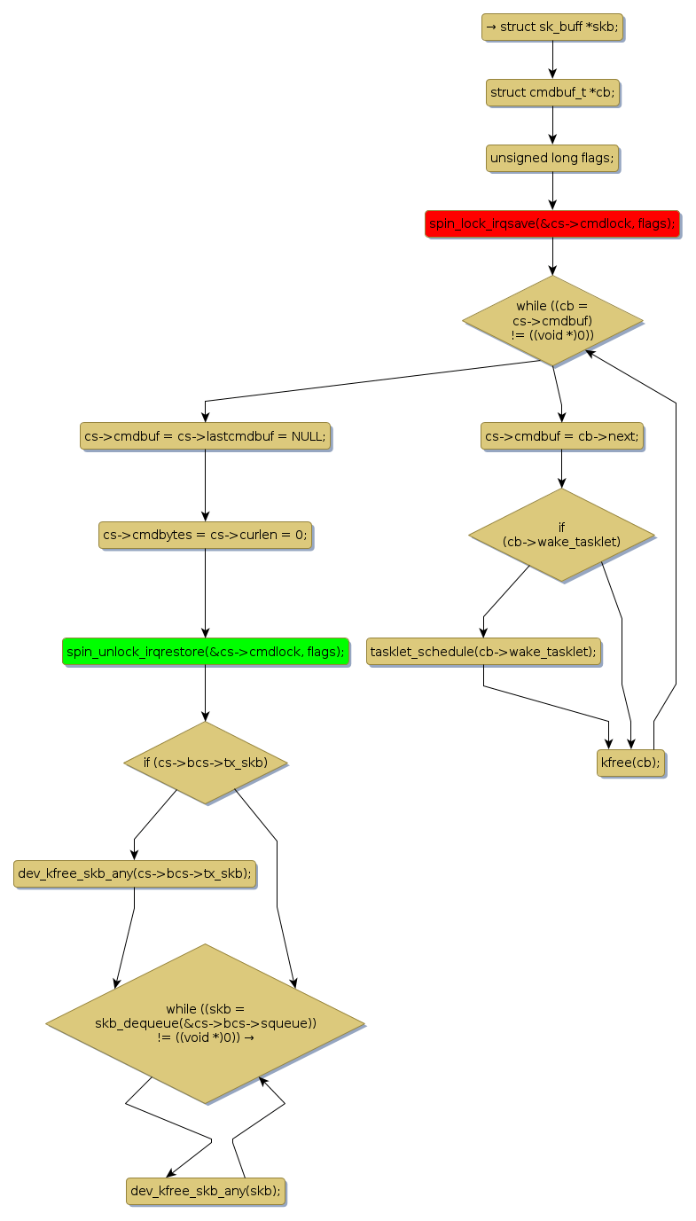
spin lock @ [5204+39+/linux-3.19-rc1/drivers/isdn/gigaset/ser-gigaset.c]
Instance Signature: cmdlock
|
The Matching Pair Graph:
|
|
Function Name
|
Control Flow Graph (CFG)
|
Events Flow Graph (EFG)
|
Source Correspondence
|
|
flush_send_queue
|
|
|
[5074+16+/linux-3.19-rc1/drivers/isdn/gigaset/ser-gigaset.c]
|